Вернуться на главную

Вернуться   Форум Клуба Рено Дастер / Renault Duster Club > Коммерческие разделы > Предложения от членов клуба

Важная информация


Ответ
 
Опции темы Поиск в этой теме Опции просмотра
Старый 18.08.2014, 22:29   #1
сова
Член клуба
Член клуба
 
Аватар для сова
 
Имя: Юрий
Регистрация: 21.12.2013
Адрес: Новая Москва
Сообщений: 304
сова сова
По умолчанию Удлинитель сигнала поворота

Предлагаю удлинитель сигнала поворота.
Предыдущая версия ( не актуально)
  1. с фиксированным количеством миганий.
    По умолчанию прошивается 4 мигания. По желанию заказчика можно установить любое количество, в пределах разумного.
    В процессе эксплуатации изменить количество миганий можно, только используя специальный программатор для микроконтроллеров.
    Инструкция
    Нажмите здесь, чтобы увидеть весь текст
  2. с программируемым количеством миганий.
    Количество миганий программируется пользователем от 0 (удлинитель выключен) до 10 ( 7,8 секунды).
    Программирование производится переключателем поворота. Для входа в режим программирования, при выключенном зажигании включаем поворотник в любую сторону. Затем включаем зажигание и шесть раз переводим переключатель из одного, крайнего положения в другое и в конце оставляем его в нейтральном положении. На каждое действие не более 1,5 секунды. Если инициализация прошла успешно поворотник мигнет два раза сначала в одну сторону, затем два раза в другую. Это означает,что вход выполнен и можно приступать непосредственно к программированию. Для этого включаем переключатель в любую сторону, отсчитываем необходимое количество миганий и выключаем. (Если было отсчитано более 10 миганий, удлинитель сбросится на значение по умолчанию - 4 мигания). Далее поворотники снова мигнут два раза сначала в одну сторону, затем два раза в другую. Это значит, что программирование завершено успешно. Теперь при коротком нажатии на переключатель поворотники будут отрабатывать запрограммированное число раз. В остальном схема работает также, как и удлинитель с фиксированным количеством миганий.
    Удлинители не имеют возможности отключить ошибочно включенный сигнал, по этому не рекомендуется программировать слишком большое количество миганий.
    Программирование
    Нажмите здесь, чтобы увидеть весь текст


Текущая версия.
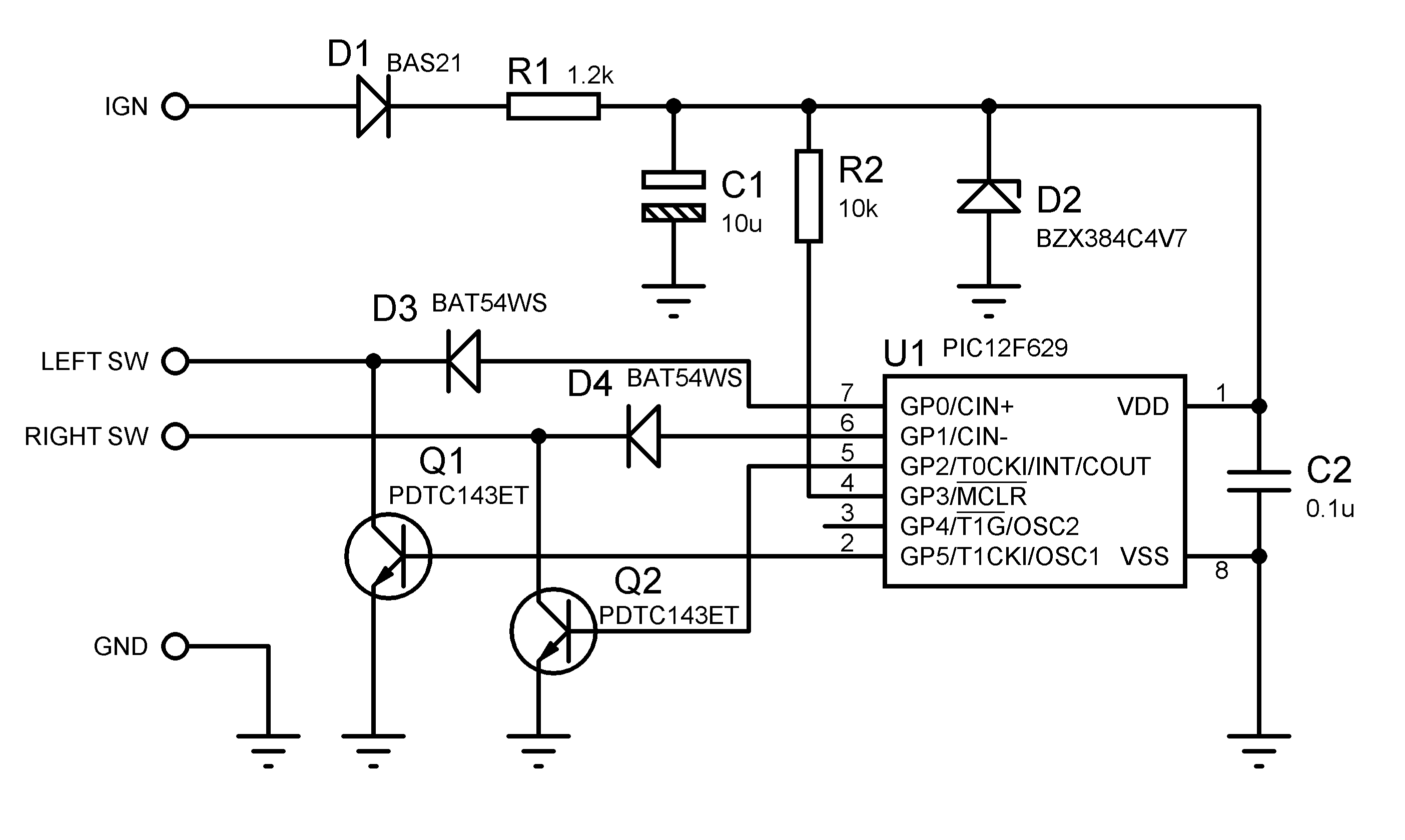
Технические характеристики.
Напряжение питания 10…18В
Потребляемый ток, не более 8 мА
Максимальный ток коммутации 100 мА
Входное напряжение ( высокий уровень), не более 20 В
Входное напряжение (активный уровень низкий), не более 0,6 В
Габаритные размеры 11мм х 22мм
Длина соединительных проводов,
красного 150мм
остальных 120мм
Время удлинения сигнала поворота, программируемое 0...5 секунд или от 0 до 6 миганий (зависит от частоты мигания)

Инструкция.

Внешний вид.

Схема. Прошивка.


Стоимость удлинителя - 480р.
Доставка почтой России (отправление 1го класса с объявленной ценностью), +255р. к стоимости заказа. (Наложенным платежом не отправляю. Извините!)
Способ оплаты: Киви кошелек или на карту Сбербанка.

На какие автомобили подходит удлинитель

Мне часто задаю вопрос по поводу совместимости удлинителя с другими марками машин.
Ниже список машин, к которым он точно подходит и на которых проверялся:
Нажмите здесь, чтобы увидеть весь текст

Dacia Logan
Dacia MCV
Lada Largus
Renault Duster
Renault Logan
Renault Sandero
Nissan Almera (последняя модель)
Lexus II RX 300, 2005 г.в.

У удлинителя есть два основных ограничения:
  • Общий провод переключателя должен соединяться с массой.
  • Ток в цепи переключателя не должен превышать 100мА.
По этому, теоретически, удлинитель может быть совместим с некоторыми автомобилями из списка ниже, в зависимости от модельного года и комплектации.
Ни на одной из этих машин удлинитель пока не проверялся. Каждый конкретный случай надо рассматривать отдельно.
Нажмите здесь, чтобы увидеть весь текст

BMW E 38
BMW E 39
Chery Tiggo
Honda Accord
Honda Pilot
Jeep Liberty
Lada Priora
Mazda 3
Mazda 6
Mazda CX-7
Nissan Note
Skoda Fabia
Subaru Forester
Subaru Tribeca
Suzuki Grand Vitara
Suzuki SX4
Toyota Camry
Toyota Corolla
Toyota Corolla Fielder
Toyota Hilux
Toyota Land Cruiser (120) Prado
Toyota Land Cruiser 100
Toyota Land Cruiser 200
Toyota RAV 4
Toyota Venza
Миниатюры
Нажмите на изображение для увеличения
Название: IMG_1088.JPG
Просмотров: 6177
Размер:	141.2 Кб
ID:	32360   Нажмите на изображение для увеличения
Название: IMG_1244.JPG
Просмотров: 6162
Размер:	168.0 Кб
ID:	32361   Нажмите на изображение для увеличения
Название: 20160218_095926.jpg
Просмотров: 4687
Размер:	51.6 Кб
ID:	58176   Нажмите на изображение для увеличения
Название: CM3 схема.png
Просмотров: 3284
Размер:	23.4 Кб
ID:	66663  
Вложения
Тип файла: zip Удлинитель сигнала поворота.zip (283.9 Кб, 2559 просмотров)
Тип файла: zip Программирование удлинителя сигнала поворота.zip (3.7 Кб, 2444 просмотров)
Тип файла: pdf СМ3.pdf (318.5 Кб, 2731 просмотров)
Тип файла: zip turnN629V1.zip (1.3 Кб, 2878 просмотров)

Последний раз редактировалось сова; 26.10.2016 в 22:01.
сова вне форума   Вверх Ответить с цитированием
Это может быть интересно
Старый 21.11.2014, 09:58   #41
Дуся 69
Завсегдатай
 
Аватар для Дуся 69
 
Имя: Иваныч
Регистрация: 06.05.2014
Адрес: Тверь
Авто: Дастер 2л. 4х4 Привелегия Орех
Сообщений: 193
Дуся 69 Дуся 69
По умолчанию

Юрий! Все нормально, номер появился на почте России. Спасибо! Долго они обрабатывают данные, ровно сутки.
__________________
Дуся 69 вне форума   Вверх Ответить с цитированием
Пользователь сказал cпасибо:
Это может быть интересно
Старый 22.11.2014, 22:57   #42
dg972
Член клуба
Член клуба
 
Аватар для dg972
 
Имя: Дмитрий
Регистрация: 23.12.2012
Адрес: Москва
Авто: Privilege 4x4 2.0 МКП6. Чип АДАКТ. Коричневый орехх. 2012 гр.
Сообщений: 17,178
dg972 dg972 dg972 dg972 dg972 dg972 dg972 dg972 dg972 dg972 dg972
По умолчанию

Цитата:
Сообщение от Дуся 69 Посмотреть сообщение
Долго они обрабатывают данные, ровно сутки.
Долго... Это нереально быстро для почты России!!!
__________________
"во время войны нельзя говорить плохо о своих, НИКОГДА" ©

Кто понял жизнь тот больше не спешит,
смакует каждый миг и наблюдает.

Мой бортовой журнал. Новое сообщение.
....
dg972 вне форума   Вверх Ответить с цитированием
Пользователь сказал cпасибо:
Старый 23.11.2014, 00:07   #43
сова
Член клуба
Член клуба
 
Аватар для сова
 
Имя: Юрий
Регистрация: 21.12.2013
Адрес: Новая Москва
Сообщений: 304
сова сова
По умолчанию

Зря вы на почту наговариваете. Учитывая мизерную зарплату сотрудников почтовых отделений и как следствие нехватку персонала, почта работает вполне адекватно. У меня уже накопилась кое-какая статистика и я с уверенностью могу сказать, что посылка по России идет в среднем 10 дней. Максимальное время доставки (из моей практики) - Москва- Комсомольск на амуре -21 день. Минимальное - Москва-Воронеж - 4 дня. За год единственный косяк, посылка из Москвы в Новгород шла через Уфу. Но ведь дошла же!
У нас в стране много чего через одно место делается, на этом фоне почта выглядит вполне достойно.
сова вне форума   Вверх Ответить с цитированием
Старый 23.11.2014, 01:30   #44
baddy
Член клуба
Член клуба
 
Аватар для baddy
 
Имя: Макс
Регистрация: 03.01.2013
Адрес: Москва
Авто: Skoda Karoq 4х4 1.4л. TSI 150л.с. DSG6 серый металлик
Сообщений: 4,640
baddy baddy baddy baddy baddy baddy baddy baddy
По умолчанию

Приветствую! А далече ехать на установку?
__________________
ЕСЛИ ТЕБЕ СТЫДНО, ЗА ТО ЧТО ТЫ РУССКИЙ - ЗНАЧИТ ТЫ НЕ РУССКИЙ!
baddy вне форума   Вверх Ответить с цитированием
Старый 23.11.2014, 05:58   #45
ugad
Новичок
 
Регистрация: 19.12.2012
Адрес: Красноярск
Авто: Renault Duster Privilege 4x4 1.6 МКП6 "Белый лёд"
Сообщений: 31
ugad
По умолчанию

сова, это открытый проект или закрытый? какой МК используется?
ugad вне форума   Вверх Ответить с цитированием
Старый 23.11.2014, 08:27   #46
сова
Член клуба
Член клуба
 
Аватар для сова
 
Имя: Юрий
Регистрация: 21.12.2013
Адрес: Новая Москва
Сообщений: 304
сова сова
По умолчанию

baddy, координаты в личку отправил

---------- Сообщение добавлено в 08:27 ---------- Предыдущее сообщение размещено в 08:16 ----------

Цитата:
Сообщение от ugad Посмотреть сообщение
сова, это открытый проект или закрытый? какой МК используется?
Скрывать нечего. Всем желающим даю исчерпывающую информацию для самостоятельной сборки. МК для программируемого удлинителя pic12f629, для не программируемого - pic10f200.
сова вне форума   Вверх Ответить с цитированием
Пользователь сказал cпасибо:
Старый 24.11.2014, 04:36   #47
ugad
Новичок
 
Регистрация: 19.12.2012
Адрес: Красноярск
Авто: Renault Duster Privilege 4x4 1.6 МКП6 "Белый лёд"
Сообщений: 31
ugad
По умолчанию

сова, а можно комплект деталей для самостоятельной сборки купить? с запрограммированным МК, а то у меня программатор "не той системы" *) только attiny.
Желательно, чтобы комплект был полным, во всеми "папами" и термоусадками...
жуть как хочется спаять что-нибудь полезное
ugad вне форума   Вверх Ответить с цитированием
Старый 24.11.2014, 07:16   #48
сова
Член клуба
Член клуба
 
Аватар для сова
 
Имя: Юрий
Регистрация: 21.12.2013
Адрес: Новая Москва
Сообщений: 304
сова сова
По умолчанию

Цитата:
Сообщение от ugad Посмотреть сообщение
сова, а можно комплект деталей для самостоятельной сборки купить?
В общем то, конечно можно, только надо прибумать как такую мелочь упаковать, чтобы она не потерялась внутри посылки.
сова вне форума   Вверх Ответить с цитированием
Старый 24.11.2014, 15:07   #49
dron_344
Член клуба
Член клуба
 
Аватар для dron_344
 
Имя: Андрей
Регистрация: 01.05.2013
Адрес: Санкт-Петербург
Авто: Privilege 4x4 1.5 Diesel МКП6
Сообщений: 45
dron_344
По умолчанию

Сова, можно заказать удлинитель сигнала поворота с фиксированным количеством миганий.
__________________


dron_344 вне форума   Вверх Ответить с цитированием
Старый 24.11.2014, 15:23   #50
ugad
Новичок
 
Регистрация: 19.12.2012
Адрес: Красноярск
Авто: Renault Duster Privilege 4x4 1.6 МКП6 "Белый лёд"
Сообщений: 31
ugad
По умолчанию

Цитата:
Сообщение от сова Посмотреть сообщение
В общем то, конечно можно, только надо прибумать как такую мелочь упаковать, чтобы она не потерялась внутри посылки.
Всё, беру, заверните!!!
Мелочевку можно в герметичный пакетик (сейчас они почти все такие) и обычным письмом или бандеролькой! Жду в ЛС номер счёта и сумму. мне тот, который программируемый. а печатка тоже будет? мне желательно полный комплект, чтобы по магазинам не бегать.
ugad вне форума   Вверх Ответить с цитированием
Старый 24.11.2014, 15:47   #51
сова
Член клуба
Член клуба
 
Аватар для сова
 
Имя: Юрий
Регистрация: 21.12.2013
Адрес: Новая Москва
Сообщений: 304
сова сова
По умолчанию

dron_344, ugad, ответил в личку.
сова вне форума   Вверх Ответить с цитированием
Пользователь сказал cпасибо:
Старый 28.11.2014, 13:20   #52
сова
Член клуба
Член клуба
 
Аватар для сова
 
Имя: Юрий
Регистрация: 21.12.2013
Адрес: Новая Москва
Сообщений: 304
сова сова
По умолчанию

faustdr, у Вас превышен объем личных сообщений, немогу передать трек-номер.
сова вне форума   Вверх Ответить с цитированием
Старый 09.12.2014, 07:31   #53
ugad
Новичок
 
Регистрация: 19.12.2012
Адрес: Красноярск
Авто: Renault Duster Privilege 4x4 1.6 МКП6 "Белый лёд"
Сообщений: 31
ugad
По умолчанию

сова, спасибо, посылочку получил.
Всё очень тщательно упаковано! Все документы в комплекте. Даже перечень комплектующих есть Прям заводской набор для начинающих радиолюбителей
Хех, теперь бы ещё немного свободного времени... но, видимо до новогодних праздников придется подождать.
ugad вне форума   Вверх Ответить с цитированием
Пользователь сказал cпасибо:
Старый 09.12.2014, 19:49   #54
dg972
Член клуба
Член клуба
 
Аватар для dg972
 
Имя: Дмитрий
Регистрация: 23.12.2012
Адрес: Москва
Авто: Privilege 4x4 2.0 МКП6. Чип АДАКТ. Коричневый орехх. 2012 гр.
Сообщений: 17,178
dg972 dg972 dg972 dg972 dg972 dg972 dg972 dg972 dg972 dg972 dg972
По умолчанию

ugad, удачи! )))
__________________
"во время войны нельзя говорить плохо о своих, НИКОГДА" ©

Кто понял жизнь тот больше не спешит,
смакует каждый миг и наблюдает.

Мой бортовой журнал. Новое сообщение.
....
dg972 вне форума   Вверх Ответить с цитированием
Пользователь сказал cпасибо:
Старый 10.12.2014, 05:00   #55
ugad
Новичок
 
Регистрация: 19.12.2012
Адрес: Красноярск
Авто: Renault Duster Privilege 4x4 1.6 МКП6 "Белый лёд"
Сообщений: 31
ugad
По умолчанию

сова, у меня вопросик:
Методика проверки работоспособности. Можно цэшкой, в режиме прозвонки, встать на вход/выход относительно "-" и замкнуть кратковременно вход/выход на "-". Секунды три должен пищать? или как?

Последний раз редактировалось ugad; 10.12.2014 в 05:22.
ugad вне форума   Вверх Ответить с цитированием
Старый 10.12.2014, 09:29   #56
сова
Член клуба
Член клуба
 
Аватар для сова
 
Имя: Юрий
Регистрация: 21.12.2013
Адрес: Новая Москва
Сообщений: 304
сова сова
По умолчанию

Цитата:
Сообщение от ugad Посмотреть сообщение
сова, у меня вопросик: Методика проверки работоспособности. Можно цэшкой, в режиме прозвонки, встать на вход/выход относительно "-" и замкнуть кратковременно вход/выход на "-". Секунды три должен пищать? или как?
Цешкой опасно, напряжение прозвонки у них разное, может не хватить, а может превысить 5в. Тем белее, если перепутаете полярность точно убьете микроконтроллер.
Я для проверки использую такую схему.
Миниатюры
Нажмите на изображение для увеличения
Название: проверка.jpg
Просмотров: 1941
Размер:	8.2 Кб
ID:	38297  
сова вне форума   Вверх Ответить с цитированием
Пользователь сказал cпасибо:
Старый 10.12.2014, 11:22   #57
ugad
Новичок
 
Регистрация: 19.12.2012
Адрес: Красноярск
Авто: Renault Duster Privilege 4x4 1.6 МКП6 "Белый лёд"
Сообщений: 31
ugad
По умолчанию

Цитата:
Сообщение от сова Посмотреть сообщение
Я для проверки использую такую схему.
светодиоды на 12В ?
ugad вне форума   Вверх Ответить с цитированием
Старый 10.12.2014, 12:49   #58
сова
Член клуба
Член клуба
 
Аватар для сова
 
Имя: Юрий
Регистрация: 21.12.2013
Адрес: Новая Москва
Сообщений: 304
сова сова
По умолчанию

Цитата:
Сообщение от ugad Посмотреть сообщение
светодиоды на 12В ?
Нет светодиоды самые обычные, маломощные, на ток не более 20 мА Резисторы надо подбирать так, чтобы диоды нормально светились, но ток не превышал максимально допустимый.

Проще будет проверять собранный удлинитель непосредственно на машине.
сова вне форума   Вверх Ответить с цитированием
Пользователь сказал cпасибо:
Старый 10.12.2014, 13:17   #59
ugad
Новичок
 
Регистрация: 19.12.2012
Адрес: Красноярск
Авто: Renault Duster Privilege 4x4 1.6 МКП6 "Белый лёд"
Сообщений: 31
ugad
По умолчанию

Всё, собрал, проверил, печалька... один канал работает, а второй - НЕТ!
С 7 ноги МК всё работает, светодиод светится ярче 3 сек. и яркость уменьшается.
с 6 ноги МК светодиод 3 сек. не держит.

УРА-аааа!!!!
Совсем немного танцев с бубном!
Не знаю, что помогло: промыл ещё раз плату и продул... и вуаля - второй канал заработал!

Последний раз редактировалось ugad; 10.12.2014 в 13:37. Причина: Ура, заработало.
ugad вне форума   Вверх Ответить с цитированием
Старый 10.12.2014, 13:35   #60
сова
Член клуба
Член клуба
 
Аватар для сова
 
Имя: Юрий
Регистрация: 21.12.2013
Адрес: Новая Москва
Сообщений: 304
сова сова
По умолчанию

Цитата:
Сообщение от ugad Посмотреть сообщение
Всё, собрал, проверил, печалька... один канал работает, а второй - НЕТ! С 7 ноги МК всё работает, светодиод светится ярче 3 сек. и яркость уменьшается. с 6 ноги МК светодиод 3 сек. не держит.
Проверьте пайку, может шестая нога не пропаялась.
сова вне форума   Вверх Ответить с цитированием
Пользователь сказал cпасибо:
Ответ


Ваши права в разделе
Вы не можете создавать новые темы
Вы не можете отвечать в темах
Вы не можете прикреплять вложения
Вы не можете редактировать свои сообщения

BB коды Вкл.
Смайлы Вкл.
[IMG] код Вкл.
HTML код Выкл.

Быстрый переход


Текущее время: 09:51. Часовой пояс GMT +3.
Powered by vBulletin® Version 3.8.7
Copyright ©2000 - 2025, vBulletin Solutions, Inc. Перевод: zCarot
vB.Sponsors

Яндекс.Метрика