Вернуться на главную

Вернуться   Форум Клуба Рено Дастер / Renault Duster Club > Техническая информация Рено Дастер > Эксплуатация и ремонт > Ремонт и доработки своими силами

Важная информация


Ответ
 
Опции темы Поиск в этой теме Опции просмотра
Старый 25.06.2016, 13:28   #1
сова
Член клуба
Член клуба
 
Аватар для сова
 
Имя: Юрий
Регистрация: 21.12.2013
Адрес: Новая Москва
Сообщений: 304
сова сова
По умолчанию Сигнализатор забытого ручника

Поскольку мне в личку уже неоднократно поступали вопросы по поводу подобного устройства, хочу поделиться тем, что сделал для себя.
С сети есть множество примеров таких сигнализаторов, но повторять чужую разработку мне показалось скучным и к тому же хотелось чего-то оригинального вместо банального "пик-пик-пик".
Хотелось сделать что-то простое и малогабаритное. В итоге получился вот такой сигнализатор имитирующий звук колокольчика.

Работает сигнализатор следующим образом:
  • Сигнализация включенного ручника работает только при начале движения, если включить ручник на ходу, то сигнала не будет. Отключается сигнал выключением ручника.
  • Сигнализация открытой двери будет включаться как при начале так и во время движения и отключится только после закрытия всех дверей.
  • Если по каким либо причинам водитель не устраняет причину звукового сигнала (например везем длинный груз с открытым багажником или неисправен концевик ручника), то сигнал прекратиться через 50 секунд, устройство отключится и будет находиться в таком состоянии до перезапуска по зажиганию.

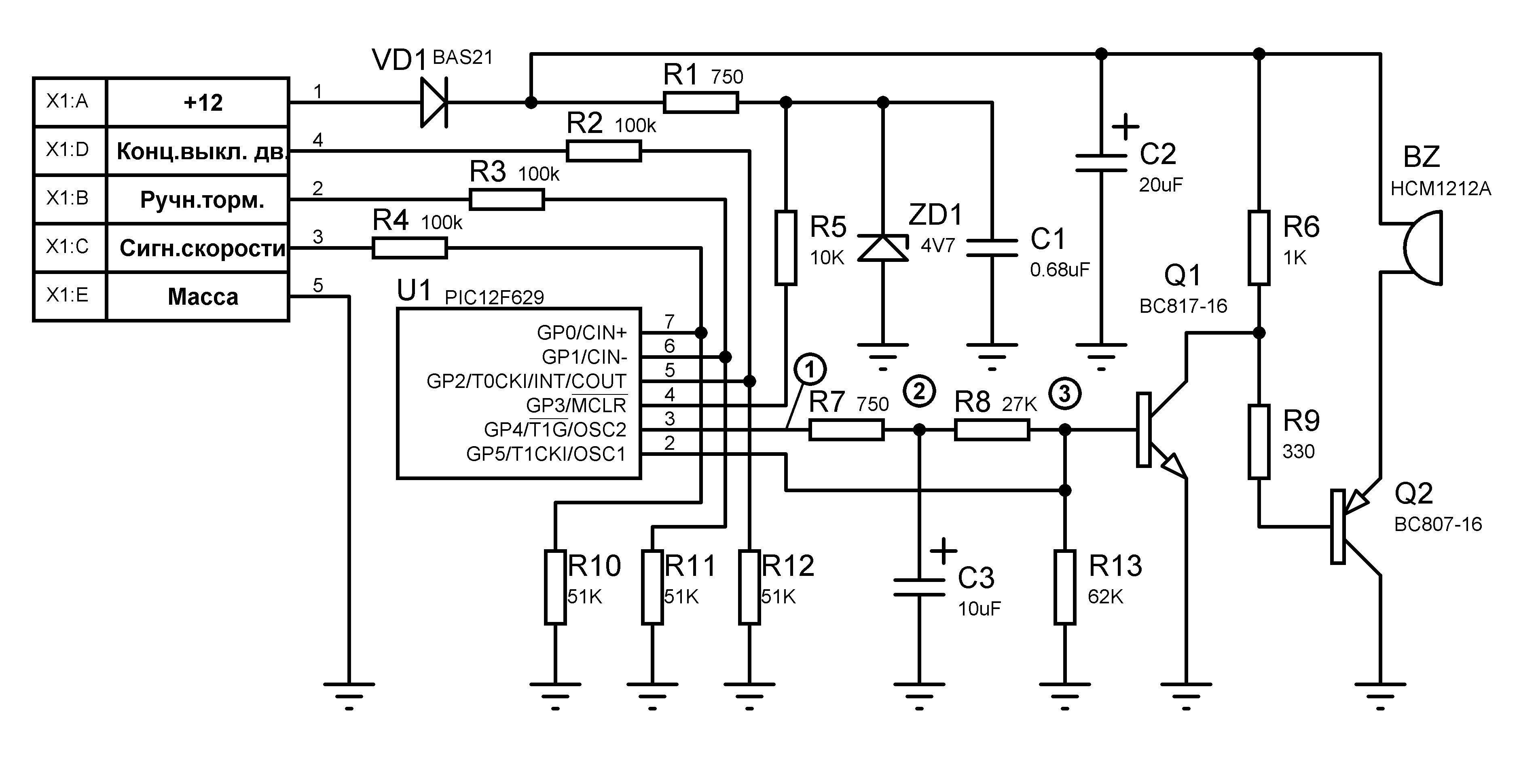
Сигнализатор собран на микроконтроллере PIC12f629, в качестве звукоизлучателя используется электромагнитный излучатель с резонансной частотой 2,4 кГц.

Думаю стоит пояснить принцип формирования звука.


Изначально выводы 2 и 3 микроконтроллера находятся в 3-ем состоянии и никакого влияния на внешние цепи не оказывают. При подаче звукового сигнала на выводе 3 формируется короткий импульс (1), который через резистор R7 быстро заряжает конденсатор С3, затем этот конденсатор плавно разряжается через делитель R8, R13 и базу транзистора Q1 . Таким образом формируется огибающая звукового сигнала (2). Одновременно с этим вывод 2 микроконтроллера периодически соединяется с массой и возвращается в 3-е состояние с частотой основного тона. В результате на базе транзистора Q1 формируется резко возрастающий и плавно затухающий звуковой сигнал напоминающий звук колокольчика (3).


Подключается сигнализатор а районе приборной панели, там сходятся все необходимые для его работы сигналы.

Определить не скорость, а именно факт начала движения по сигналу скорости автомобиля и при этом не допустить ложных срабатываний оказалось довольно сложной задачей, но я думаю мне это удалось.
Минимальная скорость при которой срабатывает сигнализатор примерно 1,6 км/ч, максимальное время определения начала движения не более 1,2 сек.
Прошивка микроконтроллера во вложении.
Запись звука сделанная на телефон. Качество не очень, но общее представление получить можно.
Миниатюры
Нажмите на изображение для увеличения
Название: dinn2.png
Просмотров: 5985
Размер:	169.6 Кб
ID:	62704   Нажмите на изображение для увеличения
Название: осц.png
Просмотров: 5358
Размер:	22.5 Кб
ID:	62705   Нажмите на изображение для увеличения
Название: пищалка.jpg
Просмотров: 5855
Размер:	1.40 Мб
ID:	63024  
Вложения
Тип файла: zip прошивка D_v2.zip (1.2 Кб, 1657 просмотров)

Последний раз редактировалось сова; 03.09.2018 в 22:27.
сова вне форума   Вверх Ответить с цитированием
11 пользователя(ей) сказали cпасибо:
Это может быть интересно
Старый 14.09.2016, 23:49   #2
dg972
Член клуба
Член клуба
 
Аватар для dg972
 
Имя: Дмитрий
Регистрация: 23.12.2012
Адрес: Москва
Авто: Privilege 4x4 2.0 МКП6. Чип АДАКТ. Коричневый орехх. 2012 гр.
Сообщений: 17,178
dg972 dg972 dg972 dg972 dg972 dg972 dg972 dg972 dg972 dg972 dg972
По умолчанию

Юр, я не понял, его у тебя приобрести можно?
__________________
"во время войны нельзя говорить плохо о своих, НИКОГДА" ©

Кто понял жизнь тот больше не спешит,
смакует каждый миг и наблюдает.

Мой бортовой журнал. Новое сообщение.
....
dg972 вне форума   Вверх Ответить с цитированием
Старый 15.09.2016, 06:35   #3
Андрейчик
Завсегдатай
 
Аватар для Андрейчик
 
Имя: Андрей
Регистрация: 18.12.2015
Адрес: Озерск
Авто: будущий покупатель
Сообщений: 159
Андрейчик
По умолчанию

Тоже такую приблуду хочу.
Андрейчик вне форума   Вверх Ответить с цитированием
Старый 15.09.2016, 10:54   #4
сова
Член клуба
Член клуба
 
Аватар для сова
 
Имя: Юрий
Регистрация: 21.12.2013
Адрес: Новая Москва
Сообщений: 304
сова сова
По умолчанию

Цитата:
Сообщение от dg972 Посмотреть сообщение
Юр, я не понял, его у тебя приобрести можно?
Вообще серийно делать не планировал, но от прототипа остались несколько плат, 3-5 шт могу собрать под заказ.
сова вне форума   Вверх Ответить с цитированием
3 пользователя(ей) сказали cпасибо:
Старый 03.09.2018, 14:43   #5
Blade
Новичок
 
Имя: Евгений
Регистрация: 03.09.2018
Адрес: МО
Сообщений: 1
Blade
По умолчанию

Цитата:
Сообщение от сова Посмотреть сообщение
Вообще серийно делать не планировал, но от прототипа остались несколько плат, 3-5 шт могу собрать под заказ.
Можете мне собрать на заказ такую сигналку? Она ведь подойдёт на Рено Логан 1?
Blade вне форума   Вверх Ответить с цитированием
Старый 03.09.2018, 15:20   #6
Hunter73
Член клуба
Член клуба
 
Аватар для Hunter73
 
Имя: Сергей
Регистрация: 14.09.2015
Адрес: Орловская область г. Ливны
Сообщений: 2,827
Hunter73 Hunter73 Hunter73 Hunter73 Hunter73
По умолчанию

Цитата:
Сообщение от Blade Посмотреть сообщение
Можете мне собрать на заказ такую сигналку? Она ведь подойдёт на Рено Логан 1?
2 года прошло.
Hunter73 вне форума   Вверх Ответить с цитированием
Старый 03.09.2018, 22:32   #7
сова
Член клуба
Член клуба
 
Аватар для сова
 
Имя: Юрий
Регистрация: 21.12.2013
Адрес: Новая Москва
Сообщений: 304
сова сова
По умолчанию

Цитата:
Сообщение от Blade Посмотреть сообщение
Можете мне собрать на заказ такую сигналку? Она ведь подойдёт на Рено Логан 1?
Написал в личку.
сова вне форума   Вверх Ответить с цитированием
Старый 03.09.2018, 23:03   #8
dg972
Член клуба
Член клуба
 
Аватар для dg972
 
Имя: Дмитрий
Регистрация: 23.12.2012
Адрес: Москва
Авто: Privilege 4x4 2.0 МКП6. Чип АДАКТ. Коричневый орехх. 2012 гр.
Сообщений: 17,178
dg972 dg972 dg972 dg972 dg972 dg972 dg972 dg972 dg972 dg972 dg972
По умолчанию

Цитата:
Сообщение от Hunter73 Посмотреть сообщение
2 года прошло.
А он всё работает.
__________________
"во время войны нельзя говорить плохо о своих, НИКОГДА" ©

Кто понял жизнь тот больше не спешит,
смакует каждый миг и наблюдает.

Мой бортовой журнал. Новое сообщение.
....
dg972 вне форума   Вверх Ответить с цитированием
Пользователь сказал cпасибо:
Старый 04.09.2018, 09:35   #9
Hunter73
Член клуба
Член клуба
 
Аватар для Hunter73
 
Имя: Сергей
Регистрация: 14.09.2015
Адрес: Орловская область г. Ливны
Сообщений: 2,827
Hunter73 Hunter73 Hunter73 Hunter73 Hunter73
По умолчанию

Цитата:
Сообщение от dg972 Посмотреть сообщение
А он всё работает.
Специально:
Цитата:
от прототипа остались несколько плат
- 2 года назад. Вдруг человек на даты не смотрит и будет ждать.

Я знаю что Юрий работает, сам недавно заказывал у него подрулевой адаптер.

---------- Сообщение добавлено в 08:35 ---------- Предыдущее сообщение размещено в 08:34 ----------

А мне как то никогда не нужен сигнализатор, красная лампочка на приборке как тряпка быку, либо машина не едет и глохнет, а зимой тащит колеса по льду, но это редко.
Hunter73 вне форума   Вверх Ответить с цитированием
2 пользователя(ей) сказали cпасибо:
Ответ


Ваши права в разделе
Вы не можете создавать новые темы
Вы не можете отвечать в темах
Вы не можете прикреплять вложения
Вы не можете редактировать свои сообщения

BB коды Вкл.
Смайлы Вкл.
[IMG] код Вкл.
HTML код Выкл.

Быстрый переход


Текущее время: 03:24. Часовой пояс GMT +3.
Powered by vBulletin® Version 3.8.7
Copyright ©2000 - 2025, vBulletin Solutions, Inc. Перевод: zCarot
vB.Sponsors

Яндекс.Метрика