Форум Клуба Рено Дастер / Renault Duster Club

Форум Клуба Рено Дастер / Renault Duster Club (http://duster-clubs.ru/forum/index.php)
-   Ремонт и доработки своими силами (http://duster-clubs.ru/forum/forumdisplay.php?f=21)
-   -   Сигнализатор забытого ручника (http://duster-clubs.ru/forum/showthread.php?t=6664)

сова 25.06.2016 13:28

Сигнализатор забытого ручника
 
Вложений: 4
Поскольку мне в личку уже неоднократно поступали вопросы по поводу подобного устройства, хочу поделиться тем, что сделал для себя.
С сети есть множество примеров таких сигнализаторов, но повторять чужую разработку мне показалось скучным и к тому же хотелось чего-то оригинального вместо банального "пик-пик-пик".
Хотелось сделать что-то простое и малогабаритное. В итоге получился вот такой сигнализатор имитирующий звук колокольчика.
http://duster-clubs.ru/forum/attachm...1&d=1466841685http://duster-clubs.ru/forum/attachm...1&d=1467314783
Работает сигнализатор следующим образом:
  • Сигнализация включенного ручника работает только при начале движения, если включить ручник на ходу, то сигнала не будет. Отключается сигнал выключением ручника.
  • Сигнализация открытой двери будет включаться как при начале так и во время движения и отключится только после закрытия всех дверей.
  • Если по каким либо причинам водитель не устраняет причину звукового сигнала (например везем длинный груз с открытым багажником или неисправен концевик ручника), то сигнал прекратиться через 50 секунд, устройство отключится и будет находиться в таком состоянии до перезапуска по зажиганию.

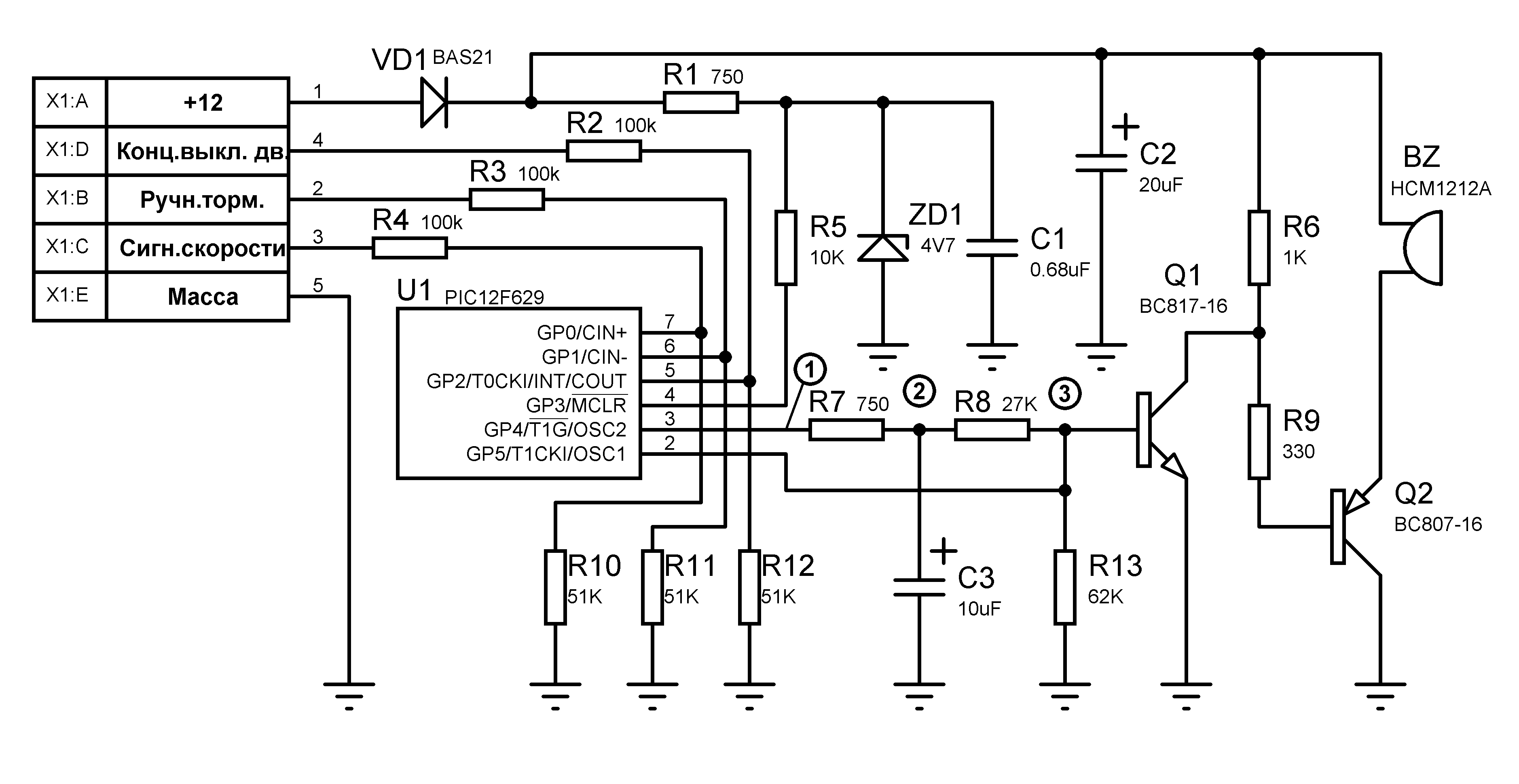
Сигнализатор собран на микроконтроллере PIC12f629, в качестве звукоизлучателя используется электромагнитный излучатель с резонансной частотой 2,4 кГц.
http://duster-clubs.ru/forum/attachm...1&d=1466844863
Думаю стоит пояснить принцип формирования звука.
http://duster-clubs.ru/forum/attachm...1&d=1466845943

Изначально выводы 2 и 3 микроконтроллера находятся в 3-ем состоянии и никакого влияния на внешние цепи не оказывают. При подаче звукового сигнала на выводе 3 формируется короткий импульс (1), который через резистор R7 быстро заряжает конденсатор С3, затем этот конденсатор плавно разряжается через делитель R8, R13 и базу транзистора Q1 . Таким образом формируется огибающая звукового сигнала (2). Одновременно с этим вывод 2 микроконтроллера периодически соединяется с массой и возвращается в 3-е состояние с частотой основного тона. В результате на базе транзистора Q1 формируется резко возрастающий и плавно затухающий звуковой сигнал напоминающий звук колокольчика (3).


Подключается сигнализатор а районе приборной панели, там сходятся все необходимые для его работы сигналы.

Определить не скорость, а именно факт начала движения по сигналу скорости автомобиля и при этом не допустить ложных срабатываний оказалось довольно сложной задачей, но я думаю мне это удалось.
Минимальная скорость при которой срабатывает сигнализатор примерно 1,6 км/ч, максимальное время определения начала движения не более 1,2 сек.
Прошивка микроконтроллера во вложении.
Запись звука сделанная на телефон. Качество не очень, но общее представление получить можно.

dg972 14.09.2016 23:49

Юр, я не понял, его у тебя приобрести можно?

Андрейчик 15.09.2016 06:35

Тоже такую приблуду хочу.

сова 15.09.2016 10:54

Цитата:

Сообщение от dg972 (Сообщение 435259)
Юр, я не понял, его у тебя приобрести можно?

Вообще серийно делать не планировал, но от прототипа остались несколько плат, 3-5 шт могу собрать под заказ.

Blade 03.09.2018 14:43

Цитата:

Сообщение от сова (Сообщение 435300)
Вообще серийно делать не планировал, но от прототипа остались несколько плат, 3-5 шт могу собрать под заказ.

Можете мне собрать на заказ такую сигналку? Она ведь подойдёт на Рено Логан 1?

Hunter73 03.09.2018 15:20

Цитата:

Сообщение от Blade (Сообщение 535599)
Можете мне собрать на заказ такую сигналку? Она ведь подойдёт на Рено Логан 1?

2 года прошло.

сова 03.09.2018 22:32

Цитата:

Сообщение от Blade (Сообщение 535599)
Можете мне собрать на заказ такую сигналку? Она ведь подойдёт на Рено Логан 1?

Написал в личку.

dg972 03.09.2018 23:03

Цитата:

Сообщение от Hunter73 (Сообщение 535603)
2 года прошло.

А он всё работает.

Hunter73 04.09.2018 09:35

Цитата:

Сообщение от dg972 (Сообщение 535636)
А он всё работает.

Специально:
Цитата:

от прототипа остались несколько плат
- 2 года назад. Вдруг человек на даты не смотрит и будет ждать.

Я знаю что Юрий работает, сам недавно заказывал у него подрулевой адаптер.

---------- Сообщение добавлено в 08:35 ---------- Предыдущее сообщение размещено в 08:34 ----------

А мне как то никогда не нужен сигнализатор, красная лампочка на приборке как тряпка быку, либо машина не едет и глохнет, а зимой тащит колеса по льду, но это редко.


Текущее время: 23:29. Часовой пояс GMT +3.

Powered by vBulletin® Version 3.8.7
Copyright ©2000 - 2025, vBulletin Solutions, Inc. Перевод: zCarot
vB.Sponsors